仿斗鱼项目
一、项目技术点
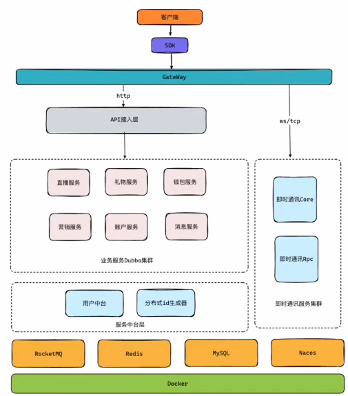
语言:java jdk17
数据库:MySQL
容器:Docker
SpringCloudAlibaba基础框架:Netty()、SpringBoot(生态好)、Dubbo(良好的高并发)、MyBatis-Plus(CRUD精简)、ShardingJdbc、
缓存:Redis+Caffeine(本地缓存组件)
网关:Gateway
消息队列:RocketMQ
注册配置中心:Nacos
项目架构图:

各个章节核心技术梳理
用户中心:
- 亿级数据的分库分表
- 分布式缓存的数据一致性
- 高并发场景下的分布式id生成器
- 高并发下的用户标签系统实现
- 容器化下的JVM调优
即时通信:
- 从0到1落地直播应用下的IM架构
- 对Netty,RocketMQ的二次开发
- 基于MQ实现与业务下游的通讯
- TCP长连接+WS模型的接入层
- 容器化下的JVM调优
钱包礼物系统:
- 钱包账户体系的搭建
- 支付回调中台的设计
- 高并发下送礼功能的实现
- 海量数据的分库分表设计
- 容器化下的JVM调优
直播应用综合篇:
- 直播平台PK案例
- 直播应用中的红包雨案例分析
- 直播带货中的商品秒杀分析
二、细节实现
1、微服务模式
代理微服务,客户端需要对返回的数据进行拼装组合处理
聚合器模式,将返回的数据进行后端处理,然后将结果通过API返回给客户端
- 分支微服务模式
PS:聚合器和分支微服务模式图虽然看似相同,但是是有区别的。聚合器模式更加关注组合多个独立服务的响应结果,分支模式关注条件或业务逻辑动态选择执行路径(调用不同的服务链)
链式微服务(强烈避免,网络开销过大)
数据共享模式,单个数据库能承载的情况下,可以进行数据共享
异步消息传递模式:解除服务之间的强应答关系,吞吐量高、异步、解耦
2、框架选择
2.1、Dubbo
核心特点:
- 高性能RPC调用
- 弹性价格
- 服务治理:流量分配转发、可视化监控平台、生态完善、支持服务网络技术(接入到Istio)
2.2、SpringCloud
核心特点:提供一套通用的分布式系统基础组件,支持服务治理服务注册与发现,配置中心,负载均衡,监控跟踪等
技术栈:Eureka、Ribbon、Feign、Hystrix、Zuul、Archaius等
2.3、SpringCloudAlibaba
同 Spring Cloud 一样,Spring Cloud Alibaba 也是一套集成框架。Spring Cloud Alibaba 致力于提供微服务开发的一站式解决方案
技术栈:Spring Cloud Gateway,Nacos,Dubbo,RocketMQ,Sentinel,Seata等

仿斗鱼项目
http://example.com/2025/06/27/仿斗鱼项目/